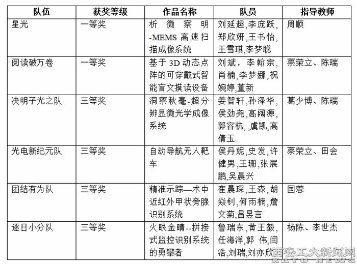
(本網訊)8月26日,第十屆全國大學生光電設計競賽全國總決賽在華中科技大學落下帷幕。我校參加決賽的6支隊伍在總決賽中榮獲一等獎2項,三等獎4項。西安工業大學榮獲“優秀組織單位”獎,光電工程學院周順、蔡榮立、陳瑞3位指導教師榮獲“優秀指導教師獎”。

本屆競賽由中國光學學會主辦、華中科技大學承辦,主題是“追光逐電,創夢未來”,旨在通過競賽加強大學生實踐、創新能力和團隊精神的鍛煉與培養,拓寬廣大青年學子科學視野,推進產學研用融合,推動科學技術轉化,展示高校光電領域創新創業教育成果。
作為全國高校光電專業的頂級賽事,此次大賽規模創歷史新高,共有182支隊伍進入總決賽一決高下。本屆競賽為開放賽題的創意賽,參賽項目需要將光電信息技術與移動互聯網、云計算、大數據、人工智能、物聯網等新一代信息技術和經濟社會各領域緊密結合,培育新產品、新服務、新業態、新模式,促進光電技術與教育、醫療、交通、制造、金融、綠色能源、生態農業、消費生活等深度融合。

全國大學生光電設計競賽由中國光學學會主辦、全國大學生光電設計競賽委員會具體負責,自2008年至今已舉辦九屆,并于2019至2021連續三個年度被納入全國普通高校大學生學科競賽排行榜。競賽采用“區賽晉級國賽制”,全國分為七大賽區,覆蓋全國29個省、自治區和直轄市。各賽區先舉辦區賽,再推薦各區賽獲勝隊參與國賽。本屆競賽累計351所高校、2768支隊伍、17000余名師生參賽。

在8月初舉行的西北賽區競賽中,我校共有35支隊伍參賽,16支隊伍進入西北區賽決賽,其中6支隊伍獲西北區賽一等獎,4支隊伍獲得西北區賽二等獎,6支隊伍獲西北區賽三等獎。
文:聶亮 圖:競賽組委會 審核:吳玲玲 編輯:楊笑