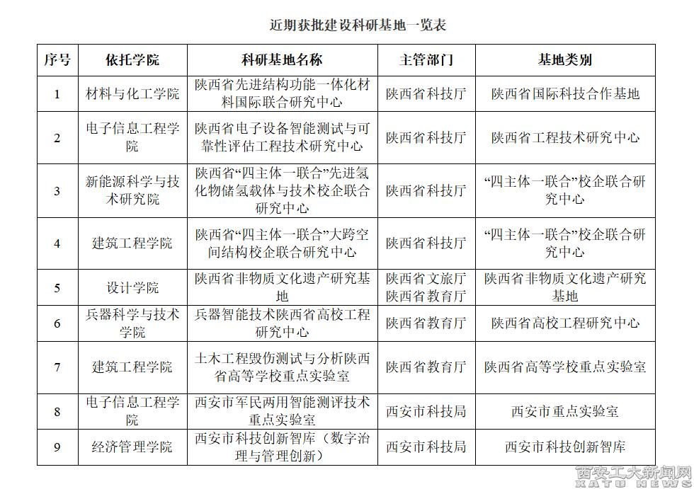
(本網訊)近日,陜西省科技廳、陜西省教育廳、陜西省文旅廳、西安市科技局陸續公布了多個類別的科研基地批準建設名單,我校共獲批9個,其中陜西省國際科技合作基地1個、陜西省工程技術研究中心1個、陜西省“四主體一聯合”校企聯合研究中心2個、陜西省非物質文化遺產研究基地1個、陜西省高等學校重點實驗室1個、陜西省高校工程研究中心1個,西安市重點實驗室1個、西安市科技創新智庫1個。

科研基地作為高校最有效的科研組織形式之一,圍繞共同科研目標匯聚了學校內部的高水平團隊,是提高科研人員創新和實踐能力、開展高水平科研工作的重要載體,是產出標志性成果的重要平臺,是推動優勢和特色學科建設的重要渠道,是開展科教融合協同育人的重要陣地。
近年來,學校高度重視科研基地建設工作,積極對接各級基地主管部門,拓寬基地申報渠道,準確把握不同類型科研基地的申報要求,結合我校學科特色和基地平臺布局,有組織有重點開展基地申報工作,建筑工程學院、新能源科學與技術研究院、兵器科學與技術學院、設計學院等學院均在基地建設方面取得新突破,科研基地在學院、學科方面布局日趨完善。
下一步,學校將做大做強現有重點科研基地,優化運行機制,建立共享共用調配體系,推進科研平臺整體升級。同時將繼續加強科研基地內涵建設,助力科研基地承擔重點重大科研項目、多出成果、出標志性成果,促進基地成果落地轉化,使科研基地切實成為服務國家地方經濟社會發展、國防兵器工業發展、學校高質量發展的一支重要力量。
陜西省先進結構功能一體化材料國際聯合研究中心:陜西省先進結構功能一體化材料國際聯合研究中心是在西安工業大學與俄羅斯圣彼得堡彼得大帝理工大學、英國伯明翰大學等國家和地區多所國際科研院校長期合作的基礎上成立的省級國際科技合作基地。該中心聚焦高熵合金及非晶材料、高性能輕質合金、新能源材料、高端裝備制造等國際科技前沿熱點,通過合作共享各國在先進結構功能一體化材料研究方面的科技資源,包括科研成果、技術專利、研發設施等,以提高科技創新的效率和質量,促進科技人才交流與培養,增強我校國際科技合作能力。同時,中心聯合陜西汽車控股集團有限公司、陜西有色金屬控股集團有限責任公司、榆林博藝精工產業技術發展研究院和渭南木王智能科技股份有限公司等進行科技成果轉化和產業推廣,顯著提升西安工業大學服務地方經濟的能力。
陜西省電子設備智能測試與可靠性評估工程技術研究中心:陜西省電子設備智能測試與可靠性評估工程技術研究中心依托西安工業大學控制科學與工程國防特色學科,聯合省重點產業鏈雙“鏈主”企業中航電測儀器股份有限公司、榆林博藝精工產業技術發展研究院共同建設。中心聚焦特種裝備與工業產品的關鍵電子部組件,從基礎研究與工程實踐中梳理凝練科學問題,形成了以“多源異構信息檢測與智能融合”、“武器裝備測試與可靠性評估”和“物聯網感知設備虛實融合測評”為特色的研發方向。圍繞國家重大戰略需求,深耕地區經濟發展主戰場,與駐省企事業單位及兵器行業科研機構深度合作,搭建由高校、重點企業聯合的產學研共用技術研究平臺。中心將培養一批高水平工程技術領軍人才,形成一批解決電子設備測評共性技術難題的工程化解決方案,建成該領域具有一流研發水平的校企聯合研究中心,為地區經濟發展、國防裝備研制和軍民融合戰略提供人才培養和技術支持。
陜西省“四主體一聯合”先進氫化物儲氫載體與技術校企聯合研究中心:陜西省“四主體一聯合”先進氫化物儲氫載體與技術校企聯合研究中心依托西安工業大學新能源科學與技術研究院和西安凱立新材料股份有限公司聯合組建,旨在圍繞我省氫能產業鏈中的氫儲運瓶頸難題,開發具有高安全性、高儲運效率、低成本優勢的先進儲氫載體與技術。結合雙方在先進儲氫材料創制、催化劑研發、材料工程應用等方面的研究基礎與優勢,開展氫化物儲氫載體的基礎理論研究、儲氫載體應用技術開發以及先進氫化物儲氫技術示范應用,實現氫儲運技術的突破性進展,助力我省氫能規劃目標實現,全面提升我省在氫儲運技術領域的核心競爭力和話語權,支撐我省形成較為完整的氫儲運產業鏈,有力推動我省氫能產業發展與經濟高質量發展。
陜西省“四主體一聯合”大跨空間結構校企聯合研究中心:陜西省“四主體一聯合”大跨空間結構校企聯合研究中心依托西安工業大學建筑工程學院和陜西省建筑科學研究院有限公司聯合組建,中心以大跨空間結構智能建造為總體目標,結合學校和陜西省建筑科學研究院有限公司在空間結構領域的優勢,從大跨空間結構新體系、鋁合金結構體系、智能建造關鍵技術、健康監測技術四個方面開展工作,涵蓋專業研究、技術支持、業務培訓、成果轉化等業務,為結構安全、經濟運行提供成熟、完善的技術支撐。研究中心將建設成為全國空間結構智能建造行業內集產品開發、科技創新、信息交流、科技成果轉化和人才培訓等多項職能為一體的綜合性產業科研和推廣平臺,進一步推動我國空間結構事業的發展。
文:王亞健(科研基地簡介由相關基地提供)審核:張長富 編輯:毛逸彬