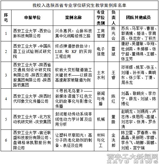
(本網訊)近日,陜西省教育廳、陜西省學位委員會辦公室相繼公布了第三批陜西省課程思政精品課程及教學團隊的認定結果和2024年陜西省專業學位研究生教學案例入庫名單,我校4門研究生教育類課程及教學團隊獲批,獲批率為80%(申報5門),居全省高校第3,獲評數量居省屬高校第3,創歷史最佳;6項教學案例入選,入選數量居省屬高校前列。


近年來,學校始終堅持立德樹人根本任務,不斷深化專業學位研究生培養模式改革,積極推進課程思政建設,取得了顯著成效。截止目前,我校已立項建設校級研究生課程思政建設項目80余項、專業學位研究生教學案例10余項,獲批省級研究生課程思政建設項目9項,入選陜西省專業學位教學案例庫的教學案例19個,入選國家級主題案例立項建設項目1項。
下一步,學校將以此次獲批為契機,進一步深化專業學位研究生教育教學改革,加強課程思政建設,深入挖掘優秀育人資源,選樹示范標桿,積極培育、推廣和應用建設成果,不斷推動我校研究生教育高質量發展。
文:潘秋岑 審核:蘇兵 高武奇 編輯:向莉